当前位置 : 首页 > 行业新闻 > 行业动态
 

山西两项目入选国家示范工程项目

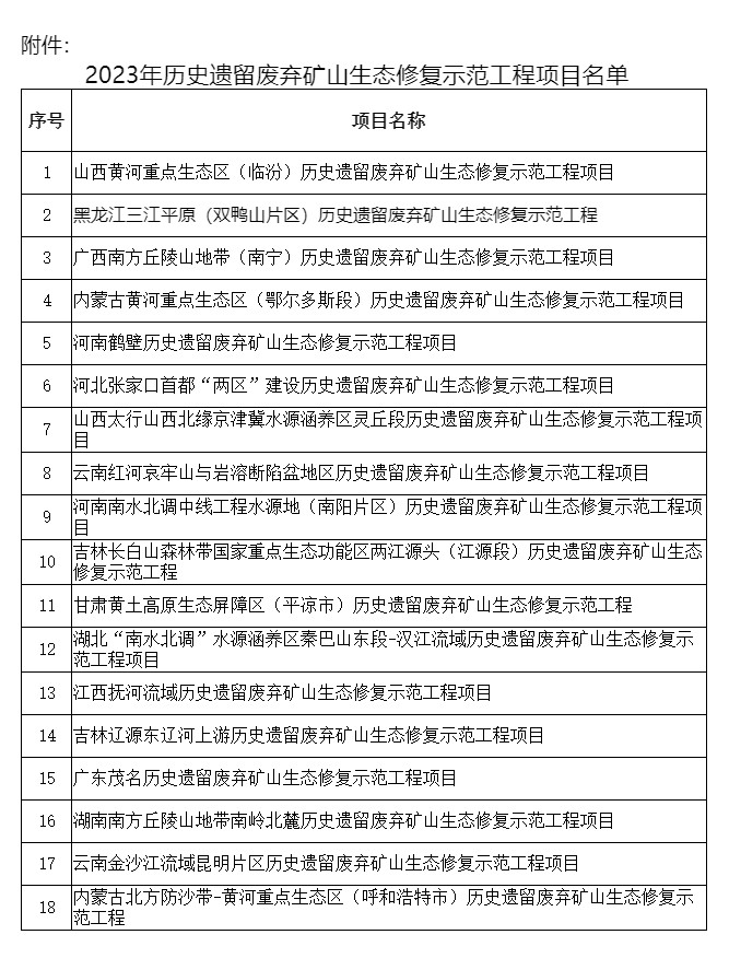
近日,山西省申报的山西黄河重点生态区(临汾)历史遗留废弃矿山生态修复示范工程项目和山西太行山西北缘京津冀水源涵养区灵丘段历史遗留废弃矿山生态修复示范工程项目,在国家级竞争性评审中,分别以全国第一名和第七名的成绩成功入选2023年历史遗留废弃矿山生态修复示范工程项目。

山西黄河重点生态区(临汾)历史遗留废弃矿山生态修复示范工程项目,覆盖临汾市尧都区、汾西县、洪洞县等11个县(市、区),治理图斑374个、面积10.71平方公里。通过消除矿山地质环境隐患、治理边坡、耕地提质改造、土地复垦等措施,有效减少了水土流失面积,实现临汾市域汾河下游历史遗留废弃矿山“清零”,助力全省黄河流域生态保护和高质量发展。

山西太行山西北缘京津冀水源涵养区灵丘段历史遗留废弃矿山生态修复示范工程项目,位于大同市灵丘县县域内,治理图斑109个、面积22.02平方公里。通过消除矿山地质灾害及隐患、修复边坡、土地复垦和植被恢复等措施,有效提升了京津冀地区,尤其是雄安新区水源涵养地生态功能,增加区域碳汇能力,助力山西与京津冀地区协同发展。

省自然资源厅有关负责人表示,深入开展历史遗留矿山治理是全省扎实推动黄河流域生态保护和高质量发展的一项重要举措。下一步,将继续坚持“节约优先、保护优先、自然恢复为主”的方针,统筹推进山水林田湖草沙一体化保护和系统治理,积极推动“两山七河一流域”生态保护修复工作,加强生态文明建设,助力高质量发展。